电动牙刷选购指南:颜值入坑到避雷技巧,3款实测推荐
<{股票配资}>电动牙刷选购指南:颜值入坑到避雷技巧,3款实测推荐{股票配资}>
一开始作为女生的我对于电动牙刷的工科原理懂得不算多,起初是被一款电动牙刷超高的颜值吸引入坑,结果那次的综合体验感并不好,直接挑起了我的胜负欲。后来就自己自学了各种口腔护理知识,同时亲身实践总结了很多电动牙刷的选购技巧,所以以下选购技巧都是自己一边趟坑一边摸索出来的避雷指南哦。
为了不耽误大家的时间,先给大家把我测评总结出不错的几款先放前面,不过建议大家有时间的还是仔细看看整个测评流程以及选购技巧,毕竟手打了很久!!
No 1:同同家T9U
更看重性价比的这款不错!
推荐指数:
同同家这支电动牙刷属于入门级别,预算有限的学生党,挑选这款电动牙刷也还够用。
No 2:舒客电动牙刷G33
推荐指数:
舒克G33的外观精致漂亮,做为两百元以下的电动牙刷具有五种清洁模式,清洁度和护牙度都是中上水平,性价比很高。刷毛柔软舒适,适合牙齿敏感人群,整体轻巧不笨重。
测评总结:
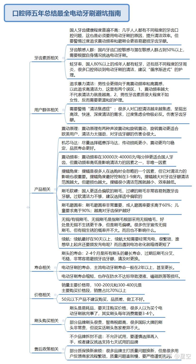
一、电动牙刷热门问题解答:1.牙周炎、牙齿敏感能用电动牙刷么?

牙周炎程度不是特别严重的是可以使用电动牙刷,牙周炎的患病原因是因为牙齿长期清洁的不干净,牙齿上残留的细菌和食物残渣形成了牙菌斑,牙菌斑长期以往积累成了牙结石,这些物质引发了牙周炎,使用电动牙刷能预防牙菌斑和牙结石产生。但是如果牙周炎已经非常严重还是要尽快就诊牙医洗完牙再搭配电动牙刷护理会比较好,牙刷虽然是个重要的护理工具却不能直接起到治疗作用。
牙齿敏感主要因为日常生活刷牙方法不正确和吃辛辣寒冷刺激性食物等,而使用电动牙刷能做到清洁干净的同时比手动牙刷刷牙更科学规范。不过牙周炎、牙齿敏感患者需要注意,尽量选购震感适中和刷毛柔软的电动牙刷,防止对牙齿二次伤害,没必要选购震频或者震感过强的。
2.旋转刷头还是声波刷头好?

旋转刷头的工作原理是旋转摩擦,而形状一般是圆形的,大小正好可以覆盖一颗牙齿,可以一颗颗的摩擦清洁牙齿,清洁能力非常强大,但实际上是超出了一般牙齿的负荷,正常的清洁需求也是大可不必的。
声波刷头的工作原理是通过马达带着刷毛做高频率震动,使牙膏和水分子达到一定的压强产生动态液体洁力,清洁牙齿各个缝隙,方式更温和同时清洁力也非常不错。
个人会比较建议选择声波刷头,虽然声波刷牙的清洁力略弱于旋转牙刷,但是对于我们的日常清洁完全是足够的了,声波刷头的震动频率本身已经是手动的几百倍了,同时声波刷头的噪音小电动自行车行业现状,舒适感更强,清洁牙齿的损伤率也会更低。
3.电动牙刷能去除牙结石么?
牙结石是牙菌斑长期钙化形成的一种质地十分坚硬的物质,牙结石的坚硬程度无论是电动牙刷、冲牙器和牙线等都很难彻底去除,必须按时去口腔医院用专业仪器洗牙才能去除,电动牙刷只能预防牙结石产生。所以那些宣称电动牙刷去除牙结石的…,一定实在收你智商税啦~
4.电动牙刷比手动牙刷好在哪?
1、清洁能力
使用手动牙刷刷牙全凭借着自己的心意,想用什么力度和角度就用什么,大部分时候都有很多口腔死角和牙齿缝隙无法清洁,牙齿清洁很不均匀,而电动牙刷特定的力度和摆幅,可以均匀的清洁到牙齿每一个地方,根据科学研究电动牙刷还能比手动牙刷多清除约38%的牙菌斑。

2、智能化
电动牙刷省时省力,刷牙时只需要打开开关放进嘴里,不用像手动牙刷一样需要不断左右来回移动。而且电动牙刷基本上都具备几档清洁模式,可以根据自己的牙齿情况选择清洁力度。电动牙刷还设有两分钟定时清洁或者三十秒换边提醒,规范我们每日刷牙的时长。
3、舒适度
大多数人使用手动牙刷刷牙时,都没有采用正确的巴氏刷牙法,而是习惯性的使用错误的拉据式横刷法,这种方法力会对于牙齿造成磨损,而电动牙刷的清洁力度更均匀,减少清洁损伤率。
5.哪些人不建议用电动牙刷?
1、严重牙周病患者
电动牙刷的超高震频对于健康的牙齿来说没什么,但是对于牙齿情况非常糟糕的严重牙周病患者(例如牙龈严重红肿、流脓;牙齿出血频率几乎是每日等),可能使用电动牙刷会使牙齿情况恶化,还是那句,建议治疗好再回来使用。前面也说过,轻微的牙周炎患者是建议使用的。
2、十二岁以下的儿童
刚刚出生的儿童长出来的牙齿是乳牙,乳牙是未发育完全的牙齿,一般儿童到了六岁才开始进入换牙期,十岁-十二岁左右结束,这个期间乳牙慢慢松动脱落,长出坚硬的恒牙。所以十岁以下的儿童正处于牙齿发育期,电动牙刷强烈的震动频率会损伤儿童稚嫩的牙齿牙龈。
3、老年人(65岁以上)
老年人由于上了年纪,牙齿牙龈细胞开始衰退,导致牙齿牙龈普遍老化萎缩,电动牙刷强烈的震动频率和摆幅会使老年人脆弱的牙齿松动脱落,而老年人牙齿掉落后不会再像年轻人一样长出来电动牙刷选购指南:颜值入坑到避雷技巧,3款实测推荐,所以更需要小心。当然如果口腔情况比较硬朗,平时保护的比较好没有明显牙龈松动的人群是可以用的。
6.电动牙刷伤牙么?为什么伤牙?
只要是电子产品就会有利有弊,尤其当代电动牙刷造成各种不可逆的伤牙事件越来越多了,但是我们要做的不是过度恐慌而是理智对待,只有我们谨慎分析哪些情况会造成伤牙才能够在选购的时候提前考虑好注意避免。
以下是引用知名护理达人的统计数据,电动牙刷造成伤牙占比原因最大的有牙齿本身素质不好、牙刷用料做工粗制滥造、震感太强、刷毛太硬刷毛品质感差等等。这些到后面也会教大家怎么选到刷的干净且不易伤牙的电动牙刷,只要明白怎么选就能规避了。但是在这里要跟大家说清楚的一个点事,电动牙刷如果选到伤牙产品造成的后果确实非常严重,并不是补牙就能解决补救回来的电动牙刷选购指南:颜值入坑到避雷技巧,3款实测推荐,所以不要再贪小便宜随便买啦!如果预算真的不够建议不如老老实实用手动牙刷!

二、电动牙刷超全选购技巧

这个图表是我这么长时间以来总结的心血,希望大家转载的时候一定要说明引用出处不要随意转载。里边的点比较多,我就摘了一些重点拎出来说了。
1.关于震动原理选择
电动牙刷的震动原理有声波震动和旋转震动,旋转震动的清洁力太过于剧烈,而国人因为护牙意识不高和饮食体系太过丰富多样,导致几乎每个人都有不同程度的口腔问题,所以旋转震动不适合国人略微脆弱的口腔,比较适合欧美国家的人群。国人应该选择温和的声波震动。
2.关于刷毛选择
1、磨圆率
刷毛磨圆率指的是刷毛顶部的圆润程度,磨圆率低的刷毛顶部像针一样尖锐,对牙齿的破坏程度很大,而磨圆率越高对牙齿的清洁破坏率越低,成人电动牙刷的磨圆率至少要达到规定的70%。
2、软硬粗细程度
电动牙刷刷毛偏硬容易导致牙齿牙龈被磨损,造成牙釉质破裂和牙龈萎缩等,而刷毛太粗无法深入牙齿缝隙清洁。刷毛偏软没有韧性,清洁牙齿时没有力度,清洁效果大打折扣,而刷毛纤细可以随意到达牙缝和口腔死角进行清洁。所以我们应该选择适中偏软又纤细的刷毛。
3、植毛率
刷毛值毛率并不是越高越好,过密的刷毛不仅无法深入牙缝龈沟等清洁,而且提高了对牙齿的清洁磨损率,当然过低的植毛率对清洁度又无法满足,所以建议适中的植毛率。
4、有铜无铜刷毛
无铜刷毛,指的是用热熔技术固定刷毛,不会出现金属污染口腔的危险,区别于有铜刷毛。但是无铜刷毛普遍会偏硬,以及有铜刷毛其实生锈概率并不大,本身刷头都是3月一换的,所以这个点我觉得是商家形成的一个噱头电动自行车行业现状,其实对口腔影响不大。

3.关于马达选择

应该选择磁悬浮马达最好,磁悬浮马达传动损耗十分小,使震动频率和摆幅更稳定,不会出现时快时慢、时大时小的现象,而且磁悬浮马达的品质寿命也很高,使用几年也不会出现震频逐渐衰减的现象。
4.关于续航/电池老化
经常给电动牙刷充电会加速电池的老化,如果想要降低电池老化的速度,最好的解决方法是购买一款续航时间长的电动牙刷,充一次电可以用两到三月甚至大半年的,不仅避免了老化问题,还十分省去了时常充电的麻烦。
5.关于防水
电动牙刷防水很重要,电动牙刷不仅每天都接触到水,而且时常放在潮湿的浴室里面,如果不防水,很容易出现进水漏电的情况,用不了多久就会损坏。市面上电动牙刷防水级别最多的是IPX7级,IPX7级别的电动牙刷全部浸在水里都没有关系,已经完全够用了。当然防水级别越高越好,有条件可以购买IPX8级别。
三、十大电动牙刷测评对比
第三部分是各位小伙伴期待已久的电动牙刷测评过程,这次我选择十款销量U或者口碑度不错的电动牙刷品牌进行对比(十款电动牙刷品牌:同同家T9,舒克,飞利浦, U2,欧乐B p2000,罗曼T10S,贝医生C1,花上E1,松下DM17)
1.清洁度对比
我们花费比普通牙刷贵十几倍的价格购买电动牙刷,就是看中电动牙刷比手动牙刷强几十倍的清洁力,如果电动牙刷的清洁能力不照气,其他功能再厉害,都只是一款劣质的电动牙刷。我使用不容易清洁掉的巧克力酱涂在牙齿模型的表面和缝隙里,使用十款电动牙刷最大的清洁档位清洁,观察清洁效果。

2.磨损度对比
超过70%的国人都或多或少有口腔问题,但国内很多电动牙刷品牌却依旧在迎合消费者心理,研发具有超高的清洁力,可以几周快速美白的产品,完全不顾这样的电动牙刷会加剧国人的口腔问题,在保证清洁力的同时,我们要选择对牙齿磨损度越低的产品,我将十张湿纸巾进行固定,使用十款电动牙刷用最大清洁档位清洁两分钟,记录湿纸巾的磨损程度。

3.刷毛软硬度对比
刷毛不能选择太硬和太软的,一个对牙齿伤害较大,一个清洁力不足,最后都会引起牙齿疾病。建议选择适中偏软的刷毛,我将十款电动牙刷刷毛放在桌上按压,观察刷毛的弯曲程度。
4.磨圆率对比
刷毛磨圆率低,刷牙时毛顶部就像是刀子一样在不断刮伤牙齿牙龈,长期下来牙齿表面会被磨损的伤痕累累,健康的牙齿也会变成敏感牙齿,刷毛磨圆率越高,对牙齿的磨损率才能越低,我使用了显微镜放大50倍十款电动牙刷刷毛的顶部,记录磨圆率的高低。

5.噪音对比
电动牙刷的工作噪音在70分贝以上,就会让电锯启动一样吵的人头痛,特别是放在嘴里时噪音可以特别清晰的传递到大脑,刷牙简直是折磨。工作噪音60分贝以上可以忍受,60分贝以下几乎听不见。我使用分贝仪放在正在工作的十款电动牙刷旁边,记录最大分贝。

6.售后政策对比
1、同同家T9:一个月无理由试用退货,保修期12个月
2、舒克G33:七天无理由试用退货,保修期12个月
3、欧乐B p2000:拆封不退换.两年质保只换不修
4、罗曼T10S:支持7天试用但是要补刷头费用,保修期12个月
5、飞利浦:拆封不退换.拆封不退换,两年质保只换不修
6、 U2:拆封不退换.一年内质量问题免费换新维修
7、贝医生C1:拆封不退换,保修期12个月
8、花上E1:拆封不退换,保修期12个月
9.、松下DM17:拆封不退换,保修期12个月
四、推荐几款不错的型号
一、同同家T9U
1、清洁模式:5个模式
2、续航天数:100天
3、防水级别:IPX7
4、震动频率:31800/分钟
5、产品亮点:工厂直接制作出品,供应链有性价比优势。一次性赠送五个刷头,机身十分耐脏,防水设计也做得不错,清洁力效果不错。
6、产品缺点:做工颜值相比其他几款相对简陋,毕竟主打性价比,更看重核心体验。
二、舒克G33

1、清洁模式:5个模式
2、续航天数:55天
3、防水级别:IPX5
4、震动频率:36000/分钟
5、产品亮点:舒克G33的外观精致漂亮,做为两百元以下的电动牙刷具有五种清洁模式,清洁度和护牙度都是中上水平,性价比很高。刷毛柔软舒适,适合牙齿敏感人群,整体轻巧不笨重。
6、产品缺点:消费者反馈续航没有宣传中的那么长,建议店家优化下宣传介绍,毕竟产品性价比已经很不错了续航弱一点能接受。
三、飞利浦

1、清洁模式:3个模式
2、续航天数:14天
3、防水级别:IPX7
4、震动频率:31000/分钟
5、产品亮点:德国老牌产品,清洁力名列前茅,刷的特别干净,震感强动力足,适合男性用户用来清洁茶渍烟渍,无线充电方便携带。
6、产品缺点:刷毛偏硬不适合牙齿敏感或者女性用户等,对牙齿的磨损率较大,硅胶机身容易上霉,做工塑料感强不值这个价格,有质量问题售后困难。
看到这里,电动牙刷测评就结束啦!想要把牙护理的更好,可以看看冲牙器篇!
2024年冲牙器如何选购?冲牙器推荐什么品牌好用?详细选购攻略来了!
希望我的文章有帮助到你哦!








